在智能音箱、游戏设备、车载座舱等搭载呼吸灯驱动的产品中,啸叫问题如同潜伏的“体验杀手”,悄然侵蚀着用户的使用感受。这种不期而至的噪声不仅会拉低产品的质感,更可能引发用户对设备稳定性的疑虑。中国数模龙头艾为电子深耕呼吸灯产品15余年,“艾为灯语”更在行业树立灯效标杆。针对这一痛点,艾为推出多款高性能呼吸灯驱动芯片,凭借多重技术从根源破解啸叫难题。
啸叫的根源
啸叫现象的核心成因可分为两类:
机械振动:当LED驱动电流的开关频率处于人耳可听范围(20Hz-20kHz)时,PCB板、电感、电容等元件会因共振产生啸叫;此外,多层陶瓷电容器(MLCC)的压电效应(电压变化引发物理形变)会使其周期性膨胀与收缩,进而带动PCB板振动,形成明显的啸叫。
电磁辐射:高频开关动作产生的电磁干扰(EMI),会通过空气传播或电路传导的方式被其他元件接收,最终转化为啸叫。
针对这两类根源,传统解决方案多依赖单一滤波手段,难以彻底消除啸叫。而艾为呼吸灯驱动芯片通过多重技术从源头到传播路径实现全链路管控,如同为呼吸灯驱动系统打造了一套全方位的“降噪防护盾”。
抗啸叫技术
扩频技术
支持多种扩频范围选择,启用后,总的电磁发射能量会被分散到更宽的频带范围内,从而显著降低电磁干扰的峰值能量。

图1 频率范围扩展示意图
表1扩频功能开启时不同SSR_AMP对应的OSC频率范围
时序优化
分组延迟:多路PWM同时开关会对LED的阳极电流造成冲击,进而对滤波电容形成压力,而电容承受的瞬时压力过大会引发机械振动,最终产生啸叫。通过分组延迟设计,可避免多路LED同时开启,降低电流的瞬间冲击幅度,从而减少电容的振动诱因,从源头缓解啸叫问题。
可编程相位时间:消鬼影时间(DGST)、建立时间(SETUP)和保持时间(HOLD)均可独立配置,确保开关动作避开LED驱动系统的机械共振频率。

图2 整体时序参数示意图
转换速率调整
可通过控制电流源开启或关闭的过渡时间,灵活调节电流变化率。当电流变化更平缓时,产生的电磁干扰(EMI)会显著降低。
图3转换速率调整示意图
时钟分频
提供多种时钟分频选项,对应不同的PWM频率。通过时钟分频可选择20kHz以上的PWM频率,确保开关频率完全处于人耳可听范围之外——如同将噪声“藏”进人耳无法感知的频段。

表2不同PWM_CLK_DIV与PWM_MODE下的PWMfrequency参数表
(注意:上述技术以AW25072SQNR为例,其他芯片具体参数可能存在差异,以数据手册为准。)
效果对比
测试样本1:AW25072SQNR(矩阵式呼吸灯驱动)
AW25072SQNR与友商同规格芯片,均驱动18X4LED矩阵(单路驱动电流均为30mA),在灯效完全一致的条件下,使用专业声学设备在消音室环境中采样,结果显示:AW25072SQNR的噪声水平稳定在20dB(相当于树叶轻微摩擦声,人耳几乎无感知),全频段能量分布平缓无峰值;友商产品噪声达35dB(接近耳语声,易被清晰察觉),且在1kHz-20kHz人耳敏感频段存在显著能量波动。
测试样本2:AW23003QNR-Q1(车载氛围灯驱动)
AW23003QNR-Q1与友商同规格车规级芯片,在相同硬件环境、灯效完全一致的条件下,使用专业声学设备在消音室环境中采样,AW23003QNR-Q1的噪声水平稳定在21dB(完全融入车载环境噪声,人耳几乎无感知);友商产品噪声40dB以上(按客户描述“嗷嗷叫”,严重影响用户体验)。
测试结论
在消费电子与车载电子应用场景中,测试数据可充分证明:艾为呼吸灯驱动芯片凭借多重抗啸叫技术,在噪声控制上展现出显著优势,能为设备带来更安静、稳定的使用体验。更关键的是,无需额外搭配电解电容或钽电容辅助降噪,不仅简化了电路设计,还直接减少了外围元件采购成本,有效降低了整体BOM成本。
芯片选型
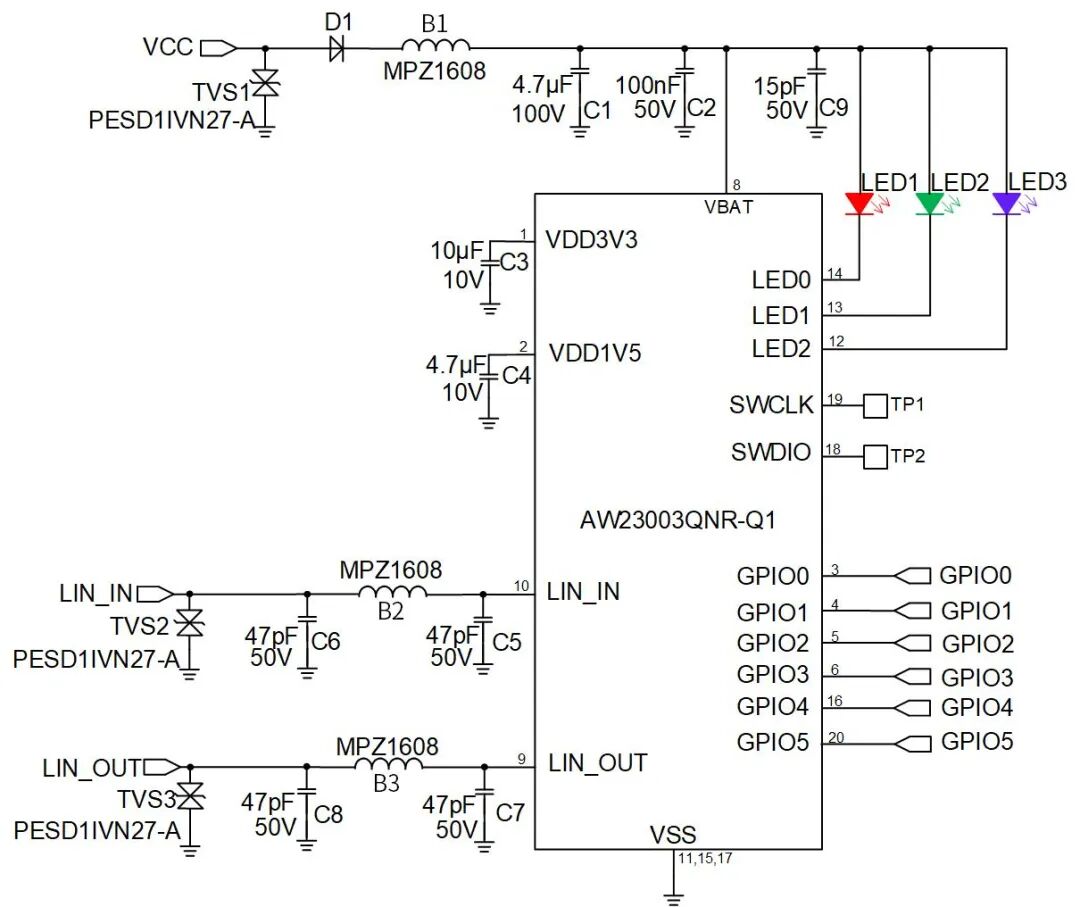
AW23003QNR-Q1

图4 AW23003QNR-Q1的典型应用电路图
AW23003QNR-Q1是一款专门针对车载氛围灯的效果多样化而设计的芯片,可以提高汽车整体氛围灯灯效的调试便捷性。AW23003QNR-Q1集成了32位MCU平台。该平台提供了卓越的计算性能和高效的中断系统,同时外围器件使用的管脚数量较少,功耗更低。
其主要特性如下:
AEC-Q100 Grade1,满足ISO7637
工作电压范围:6V至18V,抛负载电压:45V
32-bit MCU
最高工作频率:16MHz
64KB FLASH,具有擦写保护功能
16KB SRAM存储器
3通道16bit PWM LED驱动,最大60mA /通道
支持LED结压(0V至8V)检测,支持LED温度补偿
6个通用GPIO口
支持PWM模式
支持外部LIN收发器复用功能
集成LIN收发器,支持自动寻址功能
支持SAE J2602/LIN2.x协议的LIN从机接口
1个WDT,1个WWDG
2个通用Timer,1个wakeup Timer
12位ADC转换器、支持13通道
参考电压可选(1.2V/2.4V/3.3V)
温度传感器
VBAT电压检测
LED结压检测
支持SWD调试
支持上电复位(POR)和欠压复位(BOR)功能
工作条件:-40至125°C
封装形式:WBQFN 4X4-20L
AW25072SQNR

图5 AW25072SQNR的典型应用电路图
AW25072SQNR是艾为全新推出的高性能LED驱动芯片,可稳定驱动18X4的LED矩阵。该芯片集成扩频技术、分组延迟、可编程相位时间、转换速率调整及时钟分频等多重抗啸叫功能,能从根源将啸叫控制在人耳不可感知范围。
其主要特性如下:
电源电压范围:2.7V至5.5V
工作温度范围:-40°C至105°C
与EN_VIO兼容的逻辑引脚:1.2V-5.5V
高精度LED矩阵拓扑结构:
18个恒流灌电流源(CS)和4个扫描开关(SW),用于72个LED
可配置为1至4个SW
器件间误差:±4%
通道间误差:±4%
超低功耗:
关断模式:当EN_VIO为低电平时,ICC ≤ 1μA
待机模式:当EN_VIO为高电平且CHIP_EN = 0(数据保留)时,ICC ≤ 2μA
工作模式:当通道电流为51mA时,ICC = 2.4mA(典型值)
模拟调光:
所有LED点支持全局8位电流设置
每个恒流灌电流源支持单独8位电流设置
每个LED点具有12位PWM控制分辨率
集成开路/短路检测
去鬼影
降低电磁干扰(EMI):
扩频
CS组延迟
转换速率调整
接口选择:
当IFS为低电平时,1MHz(最大)I2C
当IFS为高电平时:
当EN_VIO ≥ 3.6V时,20MHz(最大)SPI
当EN_VIO ≥ 1.8V时,12MHz(最大)SPI
封装:QFN 4X4 - 32L封装
艾为拥有丰富的呼吸灯驱动芯片家族,在不同LED路数配置下均能保持强大的降噪性能,全面覆盖多样化场景的设计需求。如需了解其他型号的详细参数、适配场景,欢迎参考下方的产品选型表:

表3艾为呼吸灯驱动芯片选型参数表